我校首届“明日之星”师范生风采大赛决赛圆满结束-87978797威尼斯

87978797威尼斯

欢迎访问87978797威尼斯!

我校首届“明日之星”师范生风采大赛决赛圆满结束

来源:团委 张浩 发布时间:2021-12-31浏览次数:

我校首届“明日之星”师范风采大赛决赛暨颁奖典礼于12月30日下午在东方红校区田汉剧场顺利举行。校长童小娇、校党委委员、副校长周发明、蒋蓉出席典礼,现代教育与网络中心和团委负责人、各二级学院党委副书记、分团委书记、校团委全体老师及学生代表到场观看,近2000余名师生同步线上云观看。

经过初赛、复赛、半决赛的激烈角逐,共有10名选手进入决赛,决赛由模拟课堂、即兴教育问答、才艺展示三个部分组成。选手运用所学的专业知识,以不同的方法、角度精彩地展示了教学内容,从容不迫的回答评委提出来的各种问题,各位参赛选手的综合素养得以充分展现,其中教育学院的杨阿龙同学带来的课堂《好饿的毛毛虫》形式新颖,气氛活跃,在场观众的热情也被他的激情点燃;外国语学院的王思颖同学带来了一堂气氛愉悦、简明高效的英语课,展示了学校师范生的课堂教学技能水平。

除了优秀的课堂教学展示,选手们还为在场观众带来了精彩的才艺展示。教育学院蒋慧梅同学的朗诵《青春》让人感受到临冬尽萧瑟,梅花傲寒独自开青年铁骨铮铮立的姿态。音乐舞蹈学院杨垚同学带来的异域别样风情新疆舞蹈《美丽》诠释出一种如神话般令人遐想的风情别致的美,给学生们留下了深刻的印象。

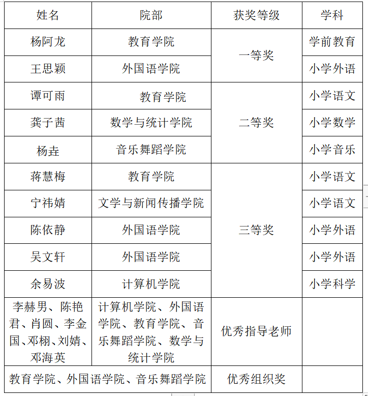
大赛最终评选出一等奖2名、二等奖3名、三等奖5名,以及优秀指导老师奖和优秀组织奖。

童小娇发表总结讲话。她指出,“明日之星”师范风采大赛,是我校规模最大、影响最广的师范生赛事之一。它旨在通过比赛,达到以赛促教、以赛促训、以赛促学的目的,更新师范生教育教学理念,强化从教基本技能,提升师范生的实践能力和综合素质,增强其就业核心竞争力,推进教师教育健康发展。童校长强调,师范风采大赛是同学们互相交流学习和技艺展示的平台,不是学习的终点。面对当今社会对教育的更新更高的要求,面对激烈的职业竞争,她希望一师学子既要具备良好的职业素质,树立正确的职业态度,培养高尚的职业道德,更要练就高超的师范专业技能。


 

 



版权所有©87978797威尼斯   地 址:长沙市岳麓区枫林三路1015号  邮 编:410205
                     湘ICP备38801705号      湘教QS1-200505-000191
                     管理:宣传部    电子邮箱:xcb@hnfnu.hrbbaidu.com

官方微信
湖南教育政务网
87978797威尼斯